Instance Verification Kit (IVK)
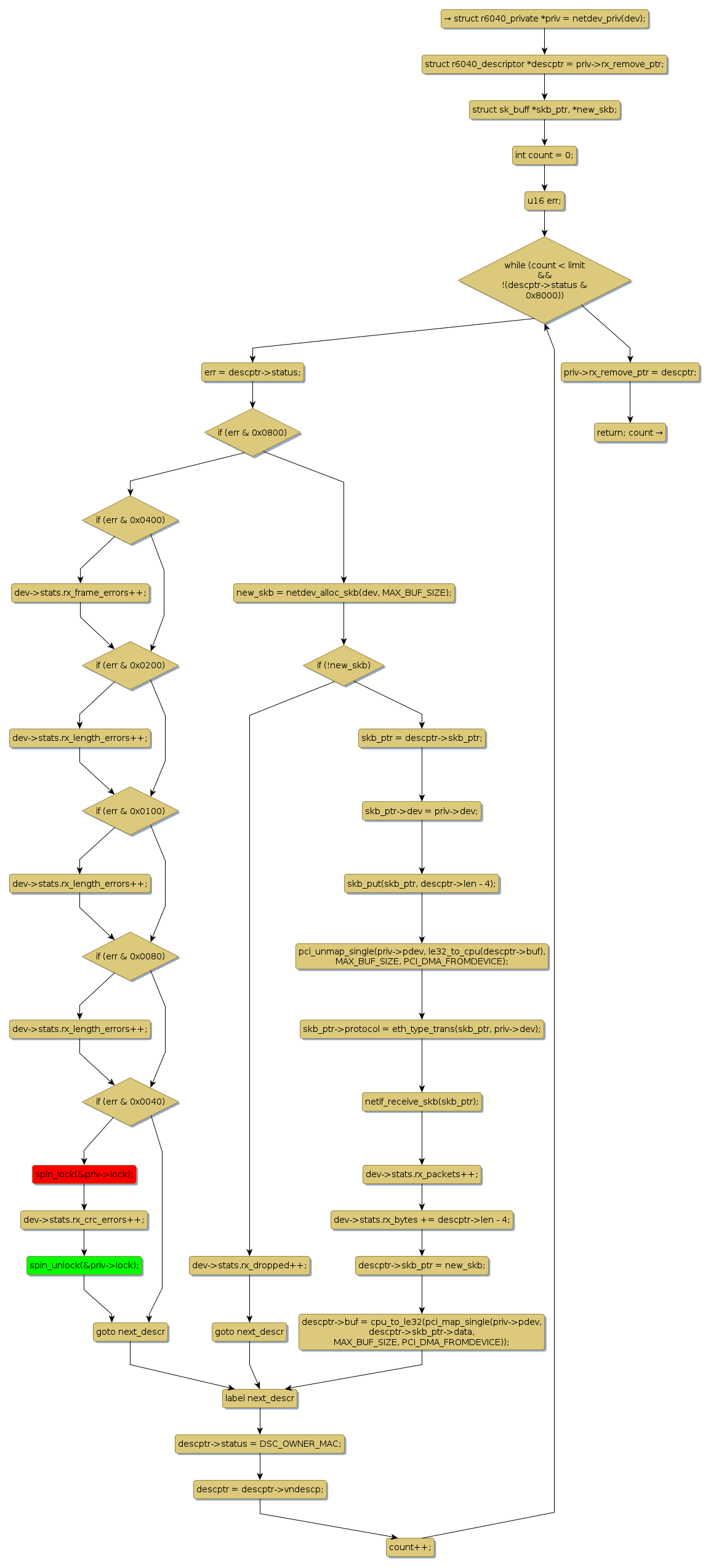
spin lock @ [16336+23+/linux-3.19-rc1/drivers/net/ethernet/rdc/r6040.c]
Instance Signature: lock
|
The Matching Pair Graph:
|
|
Function Name
|
Control Flow Graph (CFG)
|
Events Flow Graph (EFG)
|
Source Correspondence
|
|
r6040_rx
|
|
|
[15463+8+/linux-3.19-rc1/drivers/net/ethernet/rdc/r6040.c]
|